|
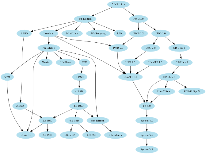
UNIX Family 'Tree'
|
This is our earliest example file. The graph was originally
hand-drawn by Ian Darwin and Geoff Collyer in 1984 and 1986,
though we added to it a little.
|
Click on the picture to view the .gv file
|
[SVG]
[ Back to Graphviz:
Home Page
|
Gallery
]
Copyright © 1996-2004 AT&T. All rights reserved.